您好,欢迎访问深圳小帮手电子科技有限公司官网!我司是专业印刷电路板生产厂家,我们随时欢迎您的来电咨询!

TL431反馈回路的分析和设计

时间2019/2/20 18:30:05
发布人管理员
浏览量4764
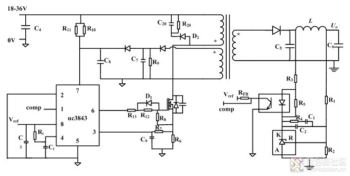
TL431(如图一)是最常用的三端可调电流基准源之一,热稳定性能好,性价比高,被广泛应用于运放电路,比较器电路,ADC基准源,可调压电源,开关电源等。在隔离开关电源电路中尤为常见,TL431常被用做运放配合线性光耦来完成电压环的补偿。如图二所示(图中L是为了降低输出电压纹波加的小电感)。

图一

图二
简要介绍反激电源闭环反馈回路原理:线性光耦只适合传输低频信号且在传输过程中会产生较大的传输误差,为了消除光耦的传输误差将TL431设计的误差放大器放在光耦输入侧。一旦输出电压偏高,TL431的reference pin 电压升高,相当于运放反向输入端的电压上升,TL431阴极相当于运放的输出端,其电压会有所下降,流过线性光耦二极管的电流变大,线性光耦三极管电流同时变大,RFB电压降变大,Vref电压不变,所以comp电压变小,UC3843内部比较器反向输入端电压减小,占空比变小,输出电压下降,从而实现整个反馈电压的调节。其中,R3用来设置通过线性光耦二极管的电流,R5用来增加流过TL431的电流,R1、R2为输出电压采样电阻,R4、C1、C2组成输出电压补偿器。此处线性光耦以PC817为例,参照PC817的数据手册,CTR=120%, If<5mA时,光耦的输出特性较平缓,就会导致传递函数增益太大,不过按照图中这种接法,Vce电压是由RFB分压得到的,即使If<5mA也没问题,不过一般设计If为10mA左右。另TL431要求IKA>1mA,由于这里If已经设定为10mA,所以此处忽略R5。

另一种常见的接法是comp不接上拉电阻,直接接到芯片内部运放输出,利用运放输出电流过大时,输出电压下降的特性来实现闭环调节。如果变换器稳态占空比较大,Ic电流较小,当Ic<5mA时,Ic就会对Ib的变化很敏感,可能会出现不稳定的情况,因此这种接法仅适用于稳态占空比较小的场合。

TL431和UC384X是开关电源应用中反激电路的常见组合,目前很多低压应用也开始使用boost控制器搭建反激电路,如LM5022,LM3481等等。目前TI也有一些新的TL431产品,如TL431A, TL431B, ATL431等等,相对传统TL431,有更好的精度。

设计电路中可以使用本文的原理选取TL431周边参数来实现电压闭环。

深圳小帮手电子科技有限公司   版权所有          小帮手专业提供PCB打样PCB小批量一站式供应商!

备案号:粤ICP备20022869号

13828807288